今天是 设为首页 | 加入收藏 |
无障碍 |
适老化
手机扫码 分享此页

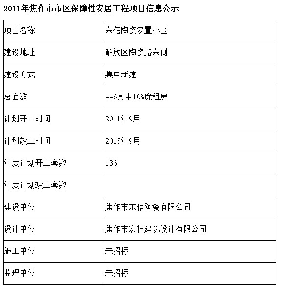
东信陶瓷安置小区

2011-12-12 08:00| 发布者: admin

© 2025 焦作市住房保障中心

主办:焦作市住房保障中心/焦作市住房制度改革领导小组办公室

地址:焦作市解放区丰收中路1566号     电话:0391-2925525 传真:0391-2925525


焦作市住房保障中心手机站

维护:大河网    

政府网站标识码:4108000053   豫公网安备: 41080202000161号   公安部网络违法犯罪举报网站    豫ICP备12023741号-6