今天是 设为首页 | 加入收藏 |
无障碍 |
适老化
手机扫码 分享此页

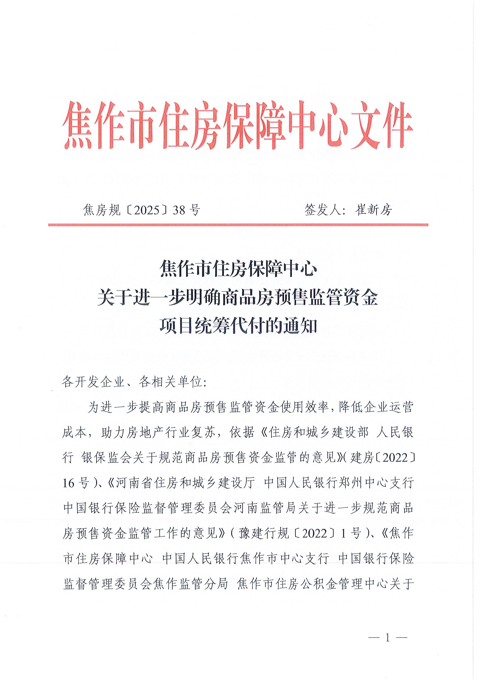
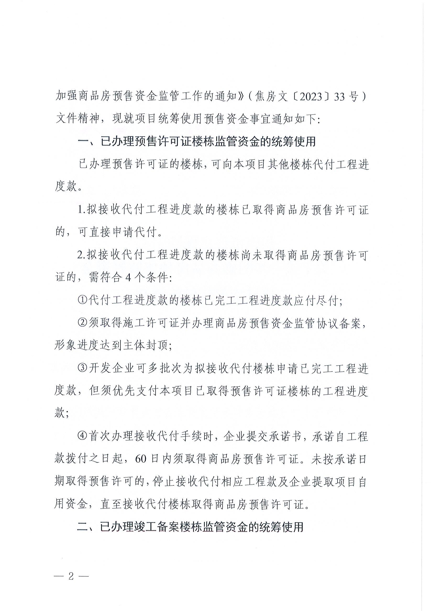
焦作市住房保障中心关于进一步明确商品房预售监管资金项目统筹代付的通知 ...

2025-07-25 10:13| 发布者: admin


焦作市住房保障中心关于进一步明确商品房预售监管资金项目统筹代付的通知 ...

焦作市住房保障中心关于进一步明确商品房预售监管资金项目统筹代付的通知 ...

焦作市住房保障中心关于进一步明确商品房预售监管资金项目统筹代付的通知 ...

焦作市住房保障中心关于进一步明确商品房预售监管资金项目统筹代付的通知 ...

上一篇:公 示
下一篇:公 示

© 2025 焦作市住房保障中心

主办:焦作市住房保障中心/焦作市住房制度改革领导小组办公室

地址:焦作市解放区丰收中路1566号     电话:0391-2925525 传真:0391-2925525


焦作市住房保障中心手机站

维护:大河网    

政府网站标识码:4108000053   豫公网安备: 41080202000161号   公安部网络违法犯罪举报网站    豫ICP备12023741号-6