
|
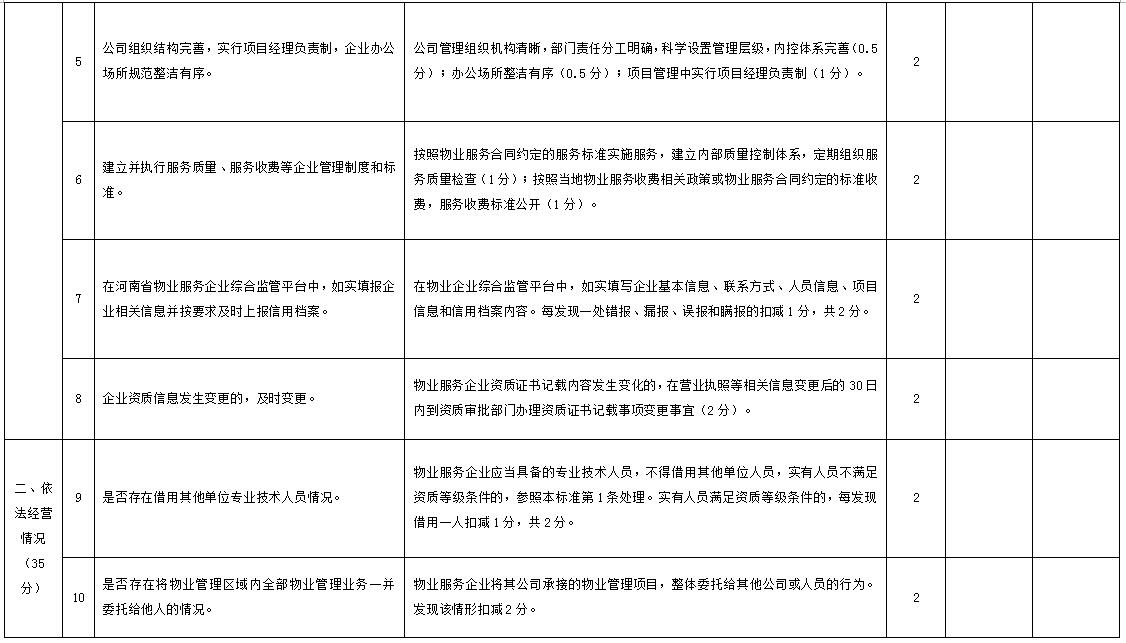
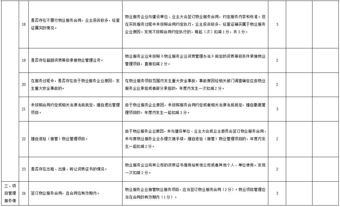
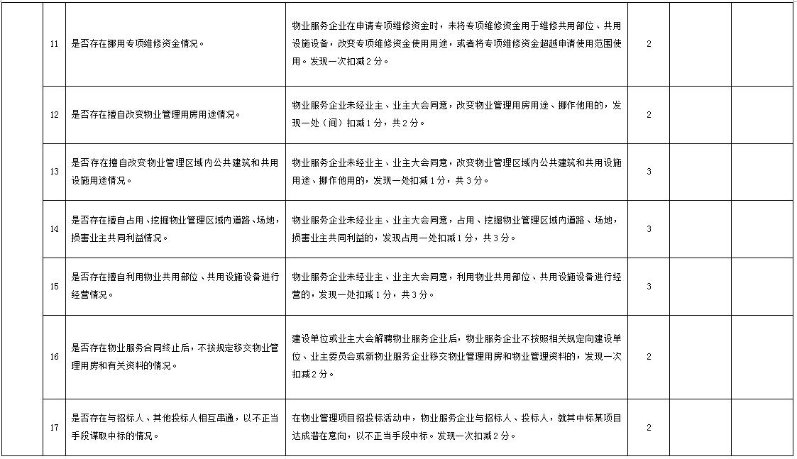
焦作市房产管理中心文件 焦房文〔2017〕34号 焦作市房产管理中心 关于开展2016年度物业服务企业 监督检查工作的通知 各县(市)区房管中心(住建局),示范区国土建设环保局,各物业服务(管理)企业: 为进一步落实行业主管部门的监督检查责任,加强对物业服务企业事中事后监管工作力度,规范物业服务企业经营行为,提高物业服务行业监管水平和服务效率,推进物业管理市场健康发展,根据《物业管理条例》(国务院令第504号)、《河南省住房和城乡建设厅关于开展物业服务企业监督检查工作的通知》(豫建房管〔2017〕12号)要求,我局决定开展物业服务企业2016年度监督检查工作。现将有关事项通知如下: 一、监督检查范围 2016年12月31日以前取得物业服务项目且在合同期内的物业服务企业(含省内企业跨区经营、省外企业进豫经营的物业服务企业)。 二、监督检查内容 主要检查物业服务企业在物业服务过程中依法经营情况和项目管理服务情况,具体内容以《河南省物业服务企业监督检查标准(试行)》中的依法经营情况和项目管理情况进行对照检查。 三、检查方式 根据本通知要求,依据《河南省物业服务企业监督检查标准(试行)》,通过召开座谈会、查验相关资料、到物业管理项目中实地检查相结合的方式开展监督检查工作。具体安排如下: 1.在开展监督检查工作前,我局依据辖区内物业服务企业在“河南省物业服务企业综合监管平台”中的基本信息、项目信息等资料开展实地检查工作。实地检查过程中,发现未如实填报在管项目信息的(实际在管未填报或已填报但信息不准确),直接纳入当地结果通报名单。 2.坚持按照监督检查标准检查。严格按照监督检查内容开展工作,不得擅自扩大监督检查范围,不得要求物业服务企业提供监督检查标准以外的资料。 3.严格落实“双随机一公开”。在开展监督检查时,随机选取监督检查项目,不提前通知物业服务企业,按照行政执法要求,随机确定监督检查人员,开展监督检查。依托河南省物业服务企业综合监管平台,及时公开监督检查信息,向社会公开监督检查结果通报。 4.对于省内公司注册地不在本辖区,但在本辖区设立有分公司并开展有接管项目的物业服务企业,由我局实施监督检查,将监督检查结果抄告该企业注册地物业管理行政主管部门;省外物业服务企业进焦经营的,由我局实施监督检查,将监督检查结果抄告河南省住房和城乡建设厅,由省厅统一汇总记入该公司进豫经营信用档案。 5.建立完善监督检查档案。根据监督检查工作开展情况,建立完善监督检查档案,如实反映监督检查过程,准确记录监督检查情况。 6.按照《河南省物业服务企业监督检查标准(试行)》,对于无物业服务项目的物业服务企业,在“河南省物业服务企业综合监管平台”录入监督检查信息时,分数按照80分计,备注注明“无服务项目,未参与监督检查”字样,接受监督检查的企业分值按照实际分值填报,主体资格部分统一不扣分,加分项目由我局依据企业获得荣誉情况适当加分。企业综合评分达到95分(含)以上的,监督检查结果为“优秀”;企业综合评分达到80(含)—94分的,监督检查结果为“合格”;企业综合评分低于80分的,监督检查结果为“不合格”。 四、时间安排 1.宣传培训阶段。2017年5月5日-15日,根据监督检查范围,及时传达监督检查有关精神,组织监督检查工作人员进行培训,熟练掌握监督检查标准和内容。 2.集中检查阶段。2017年5月16日-8月15日,制定监督检查方案,科学组织工作人员,合理安排工作时间,按时完成监督检查任务。 3.督促整改阶段。2017年8月16日-9月14日。在集中检查的基础上,针对检查中发现的问题,限期督促整改,并对整改结果进行查验。 4.结果通报阶段。2017年9月15日-9月30日。根据集中检查和督促整改情况,向公众通报监督检查情况,通报情况同时上报省住建厅。省厅将根据各地通报情况,在全省范围内公开通报一批监督检查中发现的典型问题。 五、有关要求 1.加快转变工作方式,认真领会简政放权、放管结合、优化服务的工作要求,以此次监督检查为契机,研究探索市场监督管理的新模式新方法,将工作重心和工作方式向事中事后监管上转变。 2.科学制定工作方案。在制定当地监督检查工作方案时,可以结合日常投诉、往年监督检查等情况,增加或减少相关物业服务企业在管项目的抽检量(每个公司抽检项目不低于一个,在管项目5个以上的抽检率不低于30%)。 3.按时上报检查结果。应于2017年9月30日前完成物业服务企业监督检查工作,将接受监督检查企业的得分情况录入省综合监管平台中,并及时公布检查及处理结果。年度监督检查工作结束后,通过“河南省物业服务企业综合监管平台”在线打印《河南省物业服务企业监督检查结果汇总表》并随各级检查通报文件报送省建设厅。 附件:1.河南省物业服务企业监督检查标准(试行) 2.河南省物业服务企业监督检查结果汇总表 焦作市房产管理中心 2017年4月26日 附件1 河南省物业服务企业监督检查标准(试行) 附件2 河南省物业服务企业监督检查结果汇总表 填报地市 (章) 企业总数 (其中:优秀 合格 不合格 ) 填报人 填报日期 焦作市房产管理中心办公室 2017年4月26日印发
|
© 2025 焦作市住房保障中心
主办:焦作市住房保障中心/焦作市住房制度改革领导小组办公室
地址:焦作市解放区丰收中路1566号 电话:0391-2925525 传真:0391-2925525
政府网站标识码:4108000053
豫公网安备: 41080202000161号
公安部网络违法犯罪举报网站
豫ICP备12023741号-6